“娟娟雙蛺蝶,宛轉飛花側”又到一年蝴蝶忙,它們的翩翩舞姿不僅妝點了夏天的熱情,它們的翅膀還有可能是具有臨床價值的寶貴生物材料。南通大學顧曉松教授團隊在近日發表的研究成果中,以兩種蝴蝶翅膀作為神經移植材料,探究了具有不同表面結構的蝴蝶翅膀對于施旺細胞生長模式的影響機制。施旺細胞被接種在 M.m. 蝴蝶翅膀材料后,與細胞粘附,運動和生長等生物學事件相關通路被激活,并表現出有規律的生長模式,這表明 M.m. 蝴蝶翅膀特殊的表面結構可能有助于促進神經損傷的再生。這篇文章發表在國際材料科學領域著名雜志《ACS NANO》(IF=13.709)上,其中的轉錄組測序及生信分析服務由伯豪生物提供。
文章亮點
1. WGCNA 分析
為了揭示施旺細胞在兩種蝴蝶翅膀上產生不同生長行為的機制,文章應用加權共表達網絡分析(WGCNA),在 M.m 組。中鑒定了 14 個共表達模塊,通過開展基于轉錄組的網絡分析,找到了關鍵的差異表達基因(DEGs)。

M. m. 蝶翅材料培養的細胞生長調控網絡
在接種后第 1 階段(0.5 小時 - 3 小時),M.m. 組中的上調基因主要與細胞粘附,細胞運動,信號轉導和細胞膜組分等相關,這與觀察到的細胞生長行為一致。同時,模塊分析結果也表明,接種后細胞早期活化的生物學過程,包括溶酶體活動,因此,可以推測,溶酶體相關活動包括細胞中的化合物轉運和 / 或信號轉導,是確定 M.m. 蝴蝶的翅膀上 SC 生長模式的關鍵因素。

Stage 1 (0.5 h to 3 h) 差異基因熱圖及 PPI 網絡圖
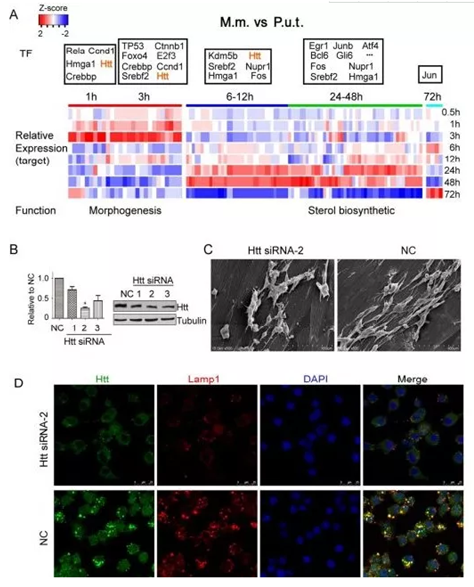
2. 轉錄因子(TF)調控網絡分析
為了確定觀察到的 DEGs 由哪些轉錄因子(TFs)調節,文章進行了調控網絡推斷分析,幾個重要的 TFs,包括 Rela,Ccnd1,Hmga1,Htt 和 Crebbp 等,被指定為潛在的調節因子。結果表明,在這些預測的關鍵基因中,在不同生長階段的調控中,反復出現的 Htt 引起了作者的注意,并且,已知的 Htt 能夠在微管介導的運輸和囊泡功能中具有重要作用。

轉錄因子 Htt 敲降后的細胞表型
Htt 在 M.m 中顯著高表達,并且對于 Htt 進行 RNAi 后,生長在 M.m 翅材料上的施旺細胞表現出無序生長的現象,表明 Htt 是 M.m 移植材料促進神經損傷再生的關鍵調節因子。
實驗結論
M.m. 蝴蝶翅表面的天然溝槽結構有利于施旺細胞的生長,體內實驗表明 M.m. 蝴蝶翅膀來源的材料用于神經移植,能夠激活失望細胞的溶酶體活動,促進坐骨神經損傷后再生,表明這種昆蟲材料可能是非常具有研究價值的神經移植仿生材料。


原文鏈接:https://pubs.acs.org/doi/10.1021/acsnano.8b00552

