![]() | ![]() |

原核生物來的 mRNA 沒有 polyA 結構,因此可采用 rRNA 去除的方法,采用鏈特異性測序同時對原核生物的 mRNA 和 ncRNA 進行高通量測序。

樣本處理:超過 70 種細菌的 RNA 抽提經驗;
文庫構建:高效的原核生物 rRNA 去除方法,低至 200ng 起始的建庫能力;
質控管理:ISO9001 認證,Illumina CSPro 認證;
數據分析:學術界權威的算法和流程;分析內容涵蓋原核生物的 mRNA 和 ncRNA;靈活的定制分析;
項目成果:協助客戶發表多篇論文,影響因子 8.258。

實驗設計——樣本取材——RNA 抽提——rRNA 去除——文庫構建——測序——數據分析

樣本類型:total RNA
樣本總量:≥2μg
樣本濃度:≥50ng/ul



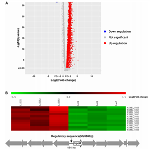
案例一

環二鳥苷酸(c-di-GMP) 是一種廣泛存在于細菌中的第二信使,參與調節多種生理功能,包括細胞分化、信號傳遞、生物膜形成、致病因子產生以及群體感應系統的調控等。分枝桿菌是一類重要的病原微生物,具有抗酸性、生長緩慢、結構復雜,對干燥、冷、酸堿等抵抗力強的生物學特性。



HPLC 分析表明,在 H2O2 的脅迫下,M.smegmatis 胞內 c -di-GMP 的含量有明顯的提高。過表達 C -di-GMP 環化酶 ydeH,在 H2O2 的脅迫下,M.smegmatis 生長良好。表明高濃度的 c -di-GMP 提高了分枝桿菌的抗氧化能力。轉錄組測序(伯豪提供)結果表明,過表達 c -di-GMP,引起了一個保守的氧化還原基因簇(Ms5855-Ms5865)的表達。進一步的研究發現,Ms5860 對于分枝桿菌 H2O2 的氧化防御起著重要作用。而蛋白 HpoR 能夠結合 hpoR operon 的上游調控序列,負向調控其表達。胞內累積的 c -di-GMP,能夠特異結合 HpoR 蛋白,使得 hpoR operon 的表達得到恢復,進而提高了細菌對于氧化脅迫環境的抵御能力。


Li Weihui, Li Meng, Hu Lihua et al. HpoR, a novelc-di-GMP effective transcription factor, links the second messenger'sregulatory function to the mycobacterial antioxidant defense.[J] .Nucleic Acids Res., 2018, 46: 3595-3611.
案例二

井岡霉素是由吸水鏈霉素井岡變種(Streptomyceshygroscopicusvar.jinggangensis)產生的農用抗生素,其具有高效無毒、對環境友好、抗性低等特點,為我國防治水稻紋枯病重要的生物農藥之一。目前我國井岡霉素的年產量達 5 - 7 萬噸,其施用范圍和市場巨大。

上海伯豪攜手上海交通大學對吸水鏈霉菌 5008(Streptomyces hygroscopicus 5008)高產量生產井崗霉素(Validamycin)的研究做出重要貢獻。研究人員對吸水鏈霉菌的 γ - 丁內酯(GBL)合成基因 afsA 與丁內酯受體基因 arpA 分別進行敲除和過表達改造。通過上海伯豪的 Illumina Hiseq2500mRNA 測序服務對吸水鏈霉菌基因變化進行分析,從而開發得到了井崗霉素高產量的吸水鏈霉菌(產量比改造前增加 55%),為吸水鏈霉菌生產井岡霉素的基因工程改造做出了重要貢獻。


Tan GY, Peng Y, Lu C, et al. Engineering validamycin production by tandem deletion of γ-butyrolactone receptor genes in Streptomyces hygroscopicus 5008. Metab Eng. 2015, 28:74-81.
-END-


